PCDVD數位科技討論區
PCDVD數位科技討論區   註冊 常見問題 標記討論區為已讀

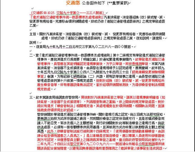
回到   PCDVD數位科技討論區 > 其他群組 > 七嘴八舌異言堂
帳戶
密碼
 

  回應
 
主題工具
b0266673
New Member
 

加入日期: Jan 2008
文章: 2
不把快樂建築在別人身上
一台有改排氣管就已經很吵
10台以上更是難以忍耐
這叫活該
     
      
__________________
CPU : Intel Core 2 Q6600
散熱膏 : ARCTIC SILOER5
主機板 :GIGABYTE GA-EX38-DS4
記憶體 : 創見 DDR2 800 1GB*4
固態硬碟 : INTEL 330 60G
燒錄機 : Pioneer A08-J-BK
顯示卡 :GIGABYTE GV-N450OC-1GI
LCDELL U2711
音效卡 : 創新未來-SOUND BLASTER X-FI TITANIUM HD
SPDIF : YAMAHA RX-E810 YST-SW015
電源供應器 : 海韻 X-560
UPS : APC A-1000
滑鼠 : 羅技 MX 950
鍵盤 :羅技 MX-5500
機殼 : 聯力PC-70(黑)
充電器owerex mh-c9000
電池owerex 2700mah 實際2500mah
分享是一種美德
舊 2011-07-27, 03:33 AM #81
回應時引用此文章
b0266673離線中  
FLY-SKY
*停權中*
 
FLY-SKY的大頭照
 

加入日期: Apr 2005
您的住址: NJ
文章: 982
我不是說了嘛..順你之心.國泰民安.不順你之意.管他人去死...你何必一再重複!!

你又何必繼續出自己洋相呢?我又哪裡說到你是老鼠屎呢?那麼.我在這裡說那29顆老鼠屎.
是干你屁事!!你那麼緊張幹麻??而中華民國法律裡面認定'老鼠屎'三個字是髒話??那麼..請
你去法院告我毀謗你先...拜託拜託....

萬千個台灣改車族.就出個林志穎出國比賽拿冠軍..你就與有榮焉.嘴巴翹到天上去??...
請問一下..他現在定居哪裡?小孩是哪國人?生活及工作重心在哪一國???對吼..關你屁事啊..

要我吞老鼠屎.是你先說若PO出消單.要我吞...怎麼現在換求證這29張消單工作要我自己做
?你不覺得又是萬事隨你高興就好??那麼.你也不用再上來針對本篇.繼續浪費站長的網路資
源了..你爽.不就得了!!呵呵....可憐啊可憐...
 

此文章於 2011-07-27 03:43 AM 被 FLY-SKY 編輯.
舊 2011-07-27, 03:36 AM #82
回應時引用此文章
FLY-SKY離線中  
sutl
Elite Member
 
sutl的大頭照
 

加入日期: Jan 2002
您的住址: 閃亮亮的永和*~
文章: 6,096
引用:
作者b0266673
不把快樂建築在別人身上
一台有改排氣管就已經很吵
10台以上更是難以忍耐
這叫活該

如果是針對吵的話,請出噪音標準即可,改不改裝不是重點。

其實以現在的排氣系統設計,一味的降低背壓,反而會造成動力流失
__________________
歐洲輪胎滾動阻力&溼地煞車&噪音查詢 日本輪胎滾動阻力與溼地煞車查詢(歐洲阻力A=日本阻力AAA)(歐洲跳過D)
貧弱家庭兒童愛心早餐計畫 手機請勿使用台哥大700MHz 4G LTE頻道,以免干擾無線麥克風運作。 
推薦網站 我不爽健保局 巴士大叔之部<-華航飛安不良的原因 國家的遠見
站內特別推薦連結 yahoo賣片被抓 由於著作權法第八十七條第四款的緣故 賣海外正版是違法的喔(刪除紀念) 又有人受害了
好書推薦:快樂為什麼不幸福? 本書不討論快樂更不討論幸福,講的是大腦如何理解世界。
好書推薦:大腦決策手冊 該用腦袋的哪個部分做決策? 了解自己與別人怎麼使用腦袋瓜(因被發現是抄襲的所以下架了喔)
好書推薦:販賣債務的銀行 了解銀行如何使一般人建立錯誤的借貸觀念,讓老百姓成為金融佃農,一輩子替銀行工作
好書推薦:企業的性格與命運 企業的本質是無道德的,企業努力的把自身成本轉嫁成社會成本,以大幅提高獲利。 DVD
好書推薦:沒有中國模式這回事! 雖然書名有中國,但其實是講近代全球經濟史,讓你從經濟學的角度理解歷史。
好書推薦:搶救35歲 十五張證照找不到好工作、四十歲結婚成家是常態、雙薪家庭也只敢生一胎、房貸要背到七十歲…
舊 2011-07-27, 03:38 AM #83
回應時引用此文章
sutl離線中  
ruinousdeity
*停權中*
 
ruinousdeity的大頭照
 

加入日期: Jul 2004
您的住址: 一立方公尺的香格里拉
文章: 617
補充:
不需要扣個帽子說裝弱勢引同情吧?上面就說了,
法律規定怎麼來著就怎麼幹,需要誰來認同嗎?當自己是神?
但是,你現在不是在跟弄到你的亂七八糟改車人講話,
所以,PO文有點節制,顧慮一下別人,口氣嗆很大,但是沒東西
只是徒然讓人覺得不舒服,層次很低而已
舊 2011-07-27, 03:40 AM #84
回應時引用此文章
ruinousdeity離線中  
FLY-SKY
*停權中*
 
FLY-SKY的大頭照
 

加入日期: Apr 2005
您的住址: NJ
文章: 982
學你PS一下...

PS:你不是一直重複強調:甘你屁事....那麼..我在這串的發言層次低.又干你屁事??世界都
繞著你轉就好..連不干你屁事的事情.你都要來干你屁事一番....好笑至極...
舊 2011-07-27, 03:48 AM #85
回應時引用此文章
FLY-SKY離線中  
ruinousdeity
*停權中*
 
ruinousdeity的大頭照
 

加入日期: Jul 2004
您的住址: 一立方公尺的香格里拉
文章: 617
引用:
作者FLY-SKY
我不是說了嘛..順你之心.國泰民安.不順你之意.管他人去死...你何必一再重複!!

你又何必繼續出自己洋相呢?我又哪裡說到你是老鼠屎呢?那麼.我在這裡說那29顆老鼠屎.
是干你屁事!!你那麼緊張幹麻??而中華民國法律裡面認定'老鼠屎'三個字是髒話??那麼..請
你去法院告我毀謗你先...拜託拜託....

萬千個台灣改車族.就出個林志穎出國比賽拿冠軍..你就與有榮焉.嘴巴翹到天上去??...
請問一下..他現在定居哪裡?小孩是哪國人?生活及工作重心在哪一國???對吼..關你屁事啊..

要我吞老鼠屎.是你先說若PO出消單.要我吞...怎麼現在換求證這29張消單工作要我自己做
?你不覺得又是萬事隨你高興就好??那麼.你也不用再上來針對本篇.繼續浪費站長的網路資
源了..你爽.不就得了!!呵呵....可憐啊可憐...

慢慢看,長點知識,這樣說話才會有點內容
最起碼打出來的文章讓人家覺得有點層次,有受過高等教育的樣子




這些東西你要是說不出個所以然,堅持自己的想法
我只能當這些東西對你來講太難
你的世界就只有那個你覺得很容易被吵到的井
內容就只有這樣,那不能怪我,真的是你的問題

嘛,有人說台灣沒有車手阿,我也只是舉個實例說明還真的有
自己不曉得的事情,可以不用嗆得這麼絕對,戰到小孩國籍去?
有沒有需要這麼意識形態?

講不出個所以然就開始要別人不用上來浪費資源之類的?
加油一點,好嗎?
舊 2011-07-27, 04:00 AM #86
回應時引用此文章
ruinousdeity離線中  
ruinousdeity
*停權中*
 
ruinousdeity的大頭照
 

加入日期: Jul 2004
您的住址: 一立方公尺的香格里拉
文章: 617
引用:
作者FLY-SKY
學你PS一下...

PS:你不是一直重複強調:甘你屁事....那麼..我在這串的發言層次低.又干你屁事??世界都
繞著你轉就好..連不干你屁事的事情.你都要來干你屁事一番....好笑至極...

我在這串看到的是針對所有改車人的批評,
我怎麼改車是我的權利,沒必要被你攻擊,
你攻擊改車的人都如何如何,那當然就干我的事了
你不爽亂改車的人,我也不爽你的嘴臉,不改車,了不起?
舊 2011-07-27, 04:05 AM #87
回應時引用此文章
ruinousdeity離線中  
FLY-SKY
*停權中*
 
FLY-SKY的大頭照
 

加入日期: Apr 2005
您的住址: NJ
文章: 982
大哥..你現在是在耍白爛嗎?你舉一堆跟這次29輛被開單的車無關的消單要代表什麼?
跟我看不看的懂有啥關係??你要我吞老鼠屎的原由.是要這次這29輛車的消單PO出..
才能要我吞吧!!不是嗎?你要不要回去看看你當初寫的??順便看一下.我針對的是這150
輛車全部.還是僅被開單的這29輛車!!!你不用自己帶上被害妄想症的帽子來哭訴他人
攻擊你....你該吃藥了...

真沒想到.你自己提出條件.卻又事後變更為跟此串事件無關的車輛消單!!為什麼..你又
再一次的想要證明世界完全是繞你一個人轉呢??自卑感已變成自大狂??那好吧..你贏了
..改車族萬歲.萬萬歲....你爽了嗎??

此文章於 2011-07-27 04:29 AM 被 FLY-SKY 編輯.
舊 2011-07-27, 04:22 AM #88
回應時引用此文章
FLY-SKY離線中  
super01
*停權中*
 
super01的大頭照
 

加入日期: May 2008
文章: 979
引用:
作者henryyeh0731
話說硬皮沙現在的賣點是什麼?
之前可以說是最便宜的200馬
不過現在一堆車子也都百萬左右就超過兩百馬了
那還有什麼獨特的賣點嗎?

賣點不就是 拓海他老爸開過 有過水就紅了嗎?
舊 2011-07-27, 04:26 AM #89
回應時引用此文章
super01離線中  
ruinousdeity
*停權中*
 
ruinousdeity的大頭照
 

加入日期: Jul 2004
您的住址: 一立方公尺的香格里拉
文章: 617
引用:
作者FLY-SKY
大哥..你現在是在耍白爛嗎?你舉一堆跟這次29輛被開單的車無關的消單要代表什麼?
跟我看不看的懂有啥關係??你要我吞老鼠屎的原由.是要這次這29輛車的消單PO出..
才能要我吞吧!!不是嗎?你要不要回去看看你當初寫的??順便看一下.我針對的是這150
輛車全部.還是僅被開單的這29輛車!!!你不用自己帶上被害妄想症的帽子來哭訴他人
攻擊你....你該吃藥了...

真沒想到.你自己提出條件.卻又事後變更為跟此串事件無關的車輛消單!!為什麼..你又
再一次的想要證明世界完全是繞你一個人轉呢??自卑感已變成自大狂??那好吧..你贏了
..改車族萬歲.萬萬歲....你爽了嗎??

來,我們回到第一頁
引用:
作者B76202023

照片看起來像Subaru??

http://tw.news.yahoo.com/article/ur...25/8/2vo9g.html

"彰化花壇昨天有150位車友,開著愛車大會師,結果警方在周邊道路設2個攔檢點,一口氣開出29張罰單,原因是這些車輛都違法改裝排氣管,噪音很大,許多車主還沒進到會場,就先收到900~1800元不等的罰單,當場抱怨說,真是掃興。"

規定就是警察不能因為噪音開單...
夠不夠打臉?

此文章於 2011-07-27 04:42 AM 被 ruinousdeity 編輯.
舊 2011-07-27, 04:35 AM #90
回應時引用此文章
ruinousdeity離線中  


    回應


POPIN
主題工具

發表文章規則
不可以發起新主題
不可以回應主題
不可以上傳附加檔案
不可以編輯您的文章

vB 代碼打開
[IMG]代碼打開
HTML代碼關閉



所有的時間均為GMT +8。 現在的時間是08:48 AM.


vBulletin Version 3.0.1
powered_by_vbulletin 2025。